国际在线
全网导航
讲习所
国际漫评
国际锐评
国际3分钟
国际微访谈
老外在中国
外媒看中国
国际甄选
国际
一带一路
国际视频
直播
专题
原创
评论
城市
地方
教育
环创
汽车
文娱
体育
楼兰平台
PANDA SHORTS
健康
遇见中国
旅游
文化
直观中国
深耕世界
企业·家
出海·记
活动·行
文娱体育
体育强国梦
冠军成长说
环球星访谈
北京冬奥会
多彩中国
English
Français
Español
热点
讲习所
国际漫评
国际锐评
国际3分钟
国际微访谈
老外在中国
外媒看中国
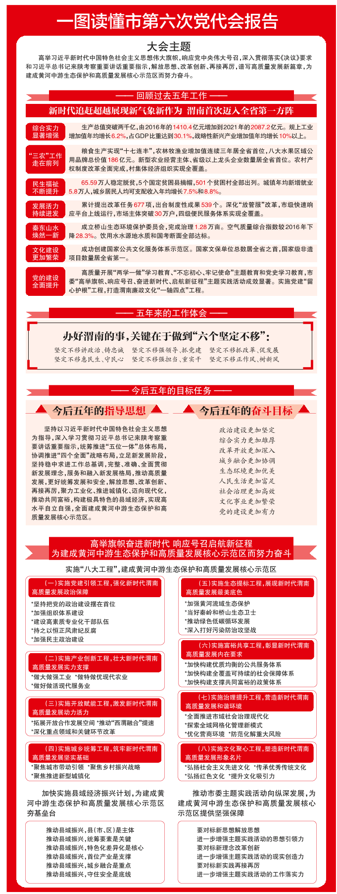
【聚焦2022渭南两会】一图读懂渭南市第六次党代会报告
来源:
渭南日报
|
2022-03-23 09:54:50
原标题:高举旗帜奋进新时代 响应号召启航新征程 为建成黄河中游生态保护和高质量发展核心示范区而努力奋斗 市第六次党代会报告摘要
编辑:陈锵
分享:
相关新闻
推动中外文化交流互鉴 秦东文化研学团开营
奋进新征程 建功新时代 ——渭南市五次党代会以来高质量发展回眸
【聚焦2022渭南两会】渭南市临渭区第十九届人民代表大会第一次会议开幕
最新推荐
新闻
文娱
体育
环创
城市