
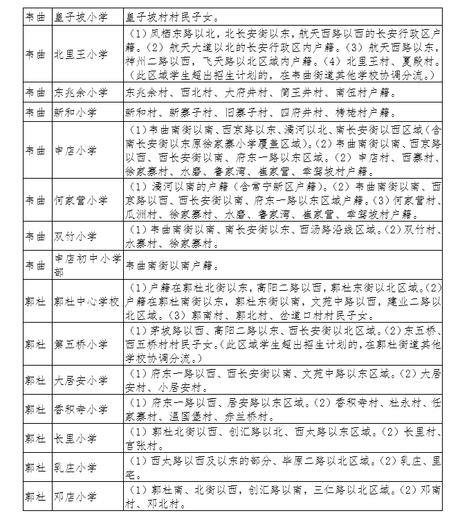
2018年长安区小学学区划分情况。
今天(5月22日),西安市各区县公布了2018年义务教育公办学校学区划分情况。
据悉,学区划分是根据区域内适龄儿童、少年的数量和分布状况,确定和调整辖区内公办小学和初中就近招生范围和人数,按照“学校划片招生、生源就近入学”的目标,坚持“网格化、全覆盖、无盲点、便利性”原则合理划分学区,以单校划片为主,探索多校划片。
西安市教育局要求,义务教育招生入学工作坚持“按照学区、学校登记、区县审查、派位到生、全部入学、公示公告”的规定实施。
长安区教育局在长安区政府网站上公布了2018年长安区义务教育公办学校学区划分情况。
相关新闻:
2018年碑林区义务教育公办学校学区划分公布
2018年雁塔区义务教育公办学校学区划分公布
2018年新城区义务教育公办学校学区划分公布
2018年莲湖区义务教育公办学校学区划分公布
2018年灞桥区义务教育公办学校学区划分公布
2018年周至县义务教育公办学校学区划分公布
2018年高陵区义务教育公办学校学区划分公布
2018年临潼区义务教育公办学校学区划分公布
2018年沣东新城义务教育公办学校学区划分公布
2018年国际港务区义务教育公办学校学区划分公布
2018年阎良区义务教育公办学校学区划分公布
2018年蓝田县义务教育公办学校学区划分公布
2018年未央区义务教育公办学校学区划分公布
2018年鄠邑区义务教育公办学校学区划分公布

2018年长安区小学学区划分情况。

2018年长安区小学学区划分情况。

2018年长安区小学学区划分情况。

2018年长安区小学学区划分情况。

2018年长安区小学学区划分情况。

2018年长安区小学学区划分情况。

2018年长安区小学学区划分情况。

2018年长安区小学学区划分情况。

2018年长安区初中学区划分情况。

2018年长安区初中学区划分情况。

2018年长安区初中学区划分情况。

2018年长安区初中学区划分情况。

2018年长安区初中学区划分情况。

2018年长安区初中学区划分情况。