
惠泽居人才公租房小区。
“浐灞惠泽居今年房价涨了2.2倍,从2.89元竟然涨到了6.38元每平米。”近日,网友“对眼就说”向西部网反映,称西安人才公租房今年的房租优惠有了变化,价格上涨太快,让人难以接受。
网友“对眼就说”告诉记者,自己住了一年多的人才公租房,对房子整体都很满意,但是最近物业通知房租要上涨了,让自己难以接受。“物业先是通知8月1日要重新审核资格,在我们递交了审查所需材料后,又在8月15日通知要缴纳房费,房租从2.89元每平米涨到了6.38元每平米。而且2.89元每平米的价格只针对具有西安市城六区户口的毕业生,这对外地户口的毕业生是不是很不公平?”
8月17日,记者来到了西安市人才公租房——浐灞惠泽居小区。记者了解到,在惠泽居北区,确实已经有部分入住大学毕业生满一年租期,北区物业也在门口的LED屏幕上通知到期毕业生准备材料审核。
而针对租金上涨等问题,物业处一名工作人员告诉记者,目前还处在审核期,租金是暂定的。“目前部分毕业生一年租期已满,按照规定要重新审核,审核后具体咋收租金需要房管局保障中心定政策,目前是暂时按6.38元每平米收取,等正式文件定下后多退少补。”
据了解,在今年4月,西安市住房保障工作领导小组办公室发布了《关于支持新毕业大学生及高校教职员工安居有关问题的通知》。文件中提到,普通高校新毕业大学生给予1年租住过渡期;985、211院校新毕业大学生给予2年租住过渡期。过渡期满,按照我市公租房准入条件重新进行资格审核。也就是说,大学毕业生在过渡期满后将以一般申请人对待,重新进行审核。
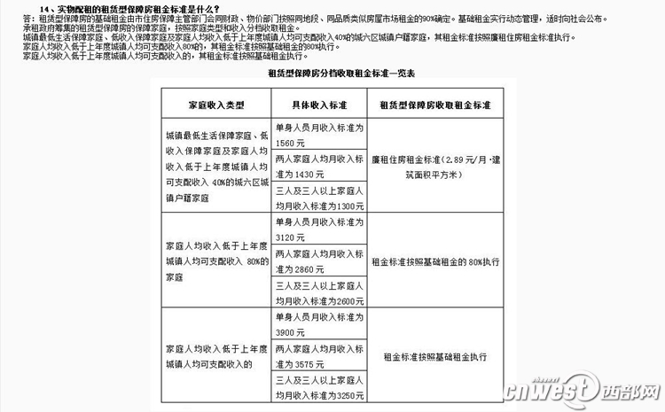
而根据西安市房管局2017年1月发布的《西安市租赁型保障房政策宣传资料》来看,西安市公租房租金由西安市住房保障主管部门会同财政、物价部门按照同地段、同品质类似房屋市场租金的90%确定。基础租金实行动态管理,适时向社会公布。

按照目前公租房政策,2.89元每平米的价格确实需要西安市城六区户籍。
记者了解到,西安市公租房以基础租金为准共分三种情况,家庭人均收入低于上年度城镇人均可支配收入的,租金标准按照基础租金执行;家庭人均收入低于上年度城镇人均可支配收入80%的家庭,租金标准按照基础租金的80%执行;而城镇最低生活保障家庭,低收入保障家庭及家庭人均收入低于上年度城镇人均可支配收入40%的城六区城镇户籍家庭,按照廉租住房租金标准2.89元每平方执行。
按照该政策,大学生租期满后重新审核,如要享受2.89元每平米的租金,除了满足审核条件外确实需要符合西安市城六区城镇户籍家庭的要求。(记者 周到)