
无人机飞行器创新大赛合影(西北工业大学航空学院 供图)
国际在线陕西频道报道(代红玉):“如何更好地顺应时代发展,为中国航空领域培养高素领军人才?十几年来,在研究生教学中,我们一直在探索更好的模式。”作为《创新研究生培养模式,造就航空领军人才》教育成果完成人之一,西北工业大学航空学院教授叶正寅说。
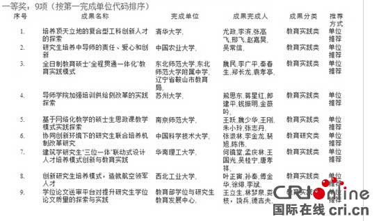
今年10月,“2016年中国学位与研究生教育学会研究生教育成果奖”获奖名单揭晓,西北工业大学申报的《创新研究生培养模式,造就航空领军人才》教育成果,从214项申报成果中脱颖而出,获得一等奖。西工大成为唯一获得一等奖的工信部所属高校,也是唯一获得一等奖的西部高校。

获奖单位(西北工业大学航空学院 供图)
11月11日,中国学位与研究生教育学会2016年会员代表大会暨学术研讨会在西安举办,会议同时举行了颁奖仪式,西北工业大学《创新研究生培养模式,造就航空领军人才》成果完成人代表上台领奖,并分享了成果经验,得到了与会专家学者的肯定。
作为新中国航空领域最早建立的高层次人才培养基地之一,西北工业大学航空学院获得研究生教育成果一等奖并非偶然。
以培养高素质创新型航空领军人才为目标,西工大航空学院依托空军、工业和信息化部等科技创新项目和教改项目,数十年不断探索与实践,开创出一条培养航空领军人才的新路径。
长期以来,受到研究生传统“一对一”培养模式的限制,国内工学(工程)研究生,尤其是国防科技类研究生培养普遍存在学科融合度低、集成创新力不足、团队合作欠缺、专业学习与献身国防教育脱节、国际竞争意识淡薄等5类问题。
“传统研究生培养中,研究生在导师的指导下做实验、写论文,这就使得许多学生综合能力不足,知识面比较窄,尤其是对于工科学生来说,到了工作岗位后,面对实际工作中的复杂问题,学生往往缺乏解决的能力。”西工大航空学院副院长李斌教授说,他也是本次获奖成果的完成人之一。
针对这样的问题,西工大航空学院在多年的研究生培养过程中不断创新,形成了以“基于五个结合、做到四个注重、搭建三个平台、实施八项举措”为特色的研究生培养新模式(“5438”模式)。成果已在浙江大学航空航天学院、空军工程大学航空航天工程学院等9家单位推广应用,同时受到《科技日报》《中国青年报》等多家媒体报导。
早在2013年,航空学院研究生教育的创新模式就获得了陕西省教育成果特等奖。经过近两年的发展和完善,航空学院和校研究生院联合将这一模式提炼总结,向全国2016年研究生教育成果奖发起“冲刺”。
据悉,中国学位与研究生教育学会研究生教育成果奖,由中国学位与研究生教育学会于2014年设立,每两年评选一次,奖励在研究生教育的理论研究与教育教学实践工作中开拓创新、做出突出贡献、取得显著成效的集体和个人。根据评选办法,经过形式审查、网络评议、复评答辩、审核批准等程序,确定最终入选成果。
“奖项评审非常严格,宁缺毋滥。根据设置,研究生教育成果奖今年应评出特等奖1项、一等奖10项,可是评委会最终只评出了9项一等奖,特等奖空缺。”对于获评一等奖的难度,全程参与申报的徐绯教授感触颇深。
见字如晤 陕西师范大学连续15年为新生手写录取通知书2021-07-16 17:32:38
“演艺”里的西安:雅乐寻踪 驻华大使夫人与西安共谱文化交流“交响曲”2021-07-11 17:07:56
2021全球驻华使节西安经贸文化之旅走进白鹿原影视城2021-05-16 16:43:35
“八办”纪念馆要不忘初心、牢记使命、服务发展、开拓创新,持续做好革命文物的保护和利用工作,奋力谱写“八办”纪念馆文物保护利用的新篇章。2019-11-19 17:56:45
从刘家洼考古队获悉,考古队发掘出土了大量的珍贵文物,首次发现了关中地区罕见的金权杖以及山形簋。2019-11-15 10:13:13
本次展览以“光化六合”为主题,意为“道德教化遍及天下”,以十六国末期至隋统一全国之前的历史演进为线索,以于右任先生“鸳鸯七志斋藏石”中的北朝墓志和拓片为核心展品2019-11-11 14:47:29
宝鸡市千阳县第四届西秦刺绣香包节开幕2021-06-06 16:19:42
丝路欢乐世界主题角色动画Miracle(《奇迹》)预告片正式发布2021-05-27 19:22:11
银川市首批“畅游西咸新区”旅游团打卡西咸2021-05-21 11:33:32
VEX机器人亚洲公开赛在西咸新区泾河新城开幕2021-04-03 16:19:01
“中国到处都有意思,我很喜欢中国文化。”这是现就读长安大学的土库曼斯坦籍留学生张依娜来到陕西后的真切感受,也是她选择来中国留学的主要原因。2019-11-20 18:03:02
位于陕西关中平原西部的宝鸡,是华夏始姐炎帝的诞生地,也是周秦王朝的发祥地。2019-11-11 09:47:27
1、“国际在线”由中国国际广播电台主办。经中国国际广播电台授权,国广国际在线网络(北京)有限公司独家负责“国际在线”网站的市场经营。
2、凡本网注明“来源:国际在线”的所有信息内容,未经书面授权,任何单位及个人不得转载、摘编、复制或利用其他方式使用。
3、“国际在线”自有版权信息(包括但不限于“国际在线专稿”、“国际在线消息”、“国际在线XX消息”“国际在线报道”“国际在线XX报道”等信息内容,但明确标注为第三方版权的内容除外)均由国广国际在线网络(北京)有限公司统一管理和销售。
已取得国广国际在线网络(北京)有限公司使用授权的被授权人,应严格在授权范围内使用,不得超范围使用,使用时应注明“来源:国际在线”。违反上述声明者,本网将追究其相关法律责任。
任何未与国广国际在线网络(北京)有限公司签订相关协议或未取得授权书的公司、媒体、网站和个人均无权销售、使用“国际在线”网站的自有版权信息产品。否则,国广国际在线网络(北京)有限公司将采取法律手段维护合法权益,因此产生的损失及为此所花费的全部费用(包括但不限于律师费、诉讼费、差旅费、公证费等)全部由侵权方承担。
4、凡本网注明“来源:XXX(非国际在线)”的作品,均转载自其它媒体,转载目的在于传递更多信息,丰富网络文化,此类稿件并不代表本网赞同其观点和对其真实性负责。
5、如因作品内容、版权和其他问题需要与本网联系的,请在该事由发生之日起30日内进行。